Wikimedia Foundation
Lua error in Module:Effective_protection_level at line 16: attempt to index field 'FlaggedRevs' (a nil value). Lua error: callParserFunction: function "#coordinates" was not found.
| Abbreviation | WMF |
|---|---|
| Founded | June 20, 2003 St. Petersburg, Florida, United States |
| Founder | Jimmy Wales[1][2] |
| Type | 501(c)(3), charitable organization |
| 20-0049703[3] | |
| Focus | Free, open-content, wiki-based Internet projects |
| Location |
|
Area served | Worldwide |
| Products | Wikipedia, Wiktionary, Wikimedia Commons, Wikidata, Wikiquote, Wikibooks, Wikisource, Wikispecies, Wikinews, Wikiversity, Wikivoyage, MediaWiki |
Membership | Board-only |
Revenue | |
| Expenses |
|
| Endowment (2021) | >US$90 million[6][7] |
Employees | 450+ staff/contractors (as of April 16, 2021[update])[8] |
| Website | wikimediafoundation |
The Wikimedia Foundation, Inc. (WMF, or simply Wikimedia) is an American non-profit and charitable organization headquartered in San Francisco, California.[9] The WMF owns and operates Wikipedia as well as other Wikimedia projects. The content on these projects is written by volunteers.[10][11][12][13]
The foundation was established in 2003 by Jimmy Wales as a way to fund Wikipedia and its sibling projects through non-profit means.[1][2][non-primary source needed] As of 2021[update], the foundation employs over 450 staff and contractors, with annual revenues in excess of US$125 million.
María Sefidari was chairman of the board until she stepped down and became a paid consultant to the foundation in early June 2021;[14] vice chairman Nataliia Tymkiv is currently the acting chair. Katherine Maher was the executive director from June 2016; however, she stepped down in April 2021.[15][6]
Goal
The Wikimedia Foundation has the stated goal of developing and maintaining open content, wiki-based projects and providing the full contents of those projects to the public free of charge.[16] Another main objective of the Wikimedia Foundation is political advocacy.[17] Wikimedia claims to be working towards compiling and sharing "the sum of all human knowledge."
The Wikimedia Foundation was granted section 501(c)(3) status by the U.S. Internal Revenue Code as a public charity in 2005.[18] Its National Taxonomy of Exempt Entities (NTEE) code is B60 (Adult, Continuing education).[19][20] The foundation's by-laws declare a statement of purpose of collecting and developing educational content and to disseminate it effectively and globally.[21]
History
In 2001, Jimmy Wales, an Internet entrepreneur, and Larry Sanger, an online community organizer and philosophy professor, founded Wikipedia as an Internet encyclopedia to supplement Nupedia. The project was originally funded by Bomis, Jimmy Wales's for-profit business. As Wikipedia's popularity increased, revenues to fund the project stalled.[1] Since Wikipedia was depleting Bomis's resources, Wales and Sanger thought of a charity model to fund the project.[1] The Wikimedia Foundation was incorporated in Florida on June 20, 2003.[2][22] It applied to the United States Patent and Trademark Office to trademark Wikipedia on September 14, 2004. The mark was granted registration status on January 10, 2006. Trademark protection was accorded by Japan on December 16, 2004, and, in the European Union, on January 20, 2005. There were plans to license the use of the Wikipedia trademark for some products, such as books or DVDs.[23]
The name "Wikimedia", a compound of wiki and media, was coined by American author Sheldon Rampton in a post to the English mailing list in March 2003,[24] three months after Wiktionary became the second wiki-based project hosted on Wales' platform.
In April 2005, the U.S. Internal Revenue Service approved the foundation as an educational foundation in the category "Adult, Continuing education", meaning all contributions to the foundation are tax-deductible for U.S. federal income tax purposes.
On December 11, 2006, the foundation's board noted that the corporation could not become the membership organization initially planned but never implemented due to an inability to meet the registration requirements of Florida statutory law. Accordingly, the by-laws were amended to remove all reference to membership rights and activities. The decision to change the bylaws was passed by the board unanimously.[25][2]
On September 25, 2007, the foundation's board gave notice that the operations would be moving to the San Francisco Bay Area. Major considerations cited for choosing San Francisco were proximity to like-minded organizations and potential partners, a better talent pool, as well as cheaper and more convenient international travel than is available from St. Petersburg, Florida.[26][27][28] The move from Florida was completed by January 31, 2008, with the headquarters on Stillman Street in San Francisco.[29]
In 2009, the Wikimedia Foundation's headquarters moved to New Montgomery Street.
Lila Tretikov was appointed executive director of the Wikimedia Foundation in May 2014.[30][31] She resigned in March 2016. Former chief communications officer Katherine Maher was appointed the interim executive director, a position made permanent in June 2016.
In October 2017, the headquarters moved to San Francisco's One Montgomery Tower.[32] The board appointed Janeen Uzzell as Chief Operating Officer in early 2019.[33]
In September 2020, the Wikimedia Foundation's application to become an observer at the World Intellectual Property Organization (WIPO) was blocked after objections from the government of China[34] over the existence of a Wikimedia Foundation affiliate in Taiwan.[35]
On March 16, 2021, the Wikimedia Foundation announced the launch of Wikimedia Enterprise, a commercial product designed to sell and deliver Wikipedia's content directly to Big Tech companies.[36] Agreements between the Big Tech companies and Wikimedia LLC, the foundation's new subsidiary, could be reached as early as June.[36] The Wikimedia Foundation also plans on offering Wikimedia Enterprise to smaller companies.[36]
Projects and initiatives
Wikimedia projects
Content on most Wikimedia project websites is licensed for redistribution under v3.0 of the Attribution and Share-alike Creative Commons licenses. This content is sourced from contributing volunteers and from resources with few or no copyright restrictions, such as copyleft material and works in the public domain.
Content projects
The foundation operates eleven wikis that follow the free content model with their main goal being the dissemination of knowledge. These include, by launch date:
| Name: Wikipedia Description: an online encyclopedia Website: www Launched: January 15, 2001 Editions: more than 290 in over 250 languages Alexa rank: 13 (Global, April 2021[update])[37] |
Name: Wiktionary Description: online dictionary and thesaurus Website: www Launched: December 12, 2002 Editions: more than 170 languages and in Simple English Alexa rank: 848 (Global, April 2021[update])[38] |
Name: Wikibooks Description: a collection of textbooks Website: www Launched: July 10, 2003 Alexa rank: 5,682 (Global, April 2021[update])[39] | |||
| Name: Wikiquote Description: a collection of quotations Website: www Launched: July 10, 2003 Alexa rank: 12,129 (Global, April 2021[update])[40] |
Name: Wikivoyage Description: travel guide Website: www Launched: July 2003 as Wikitravel Forked: December 10, 2006 (German language) Re-launched: January 15, 2013, by WMF in the English language Alexa rank: 41,939 (Global, April 2021[update])[41] |
Name: Wikisource Description: digital library Website: wikisource Launched: November 24, 2003 Alexa rank: 4,387 (Global, April 2021[update])[42] | |||
| Name: Wikimedia Commons Description: a repository of images, sounds, videos, and general media Website: commons Launched: September 7, 2004 |
Name: Wikispecies Description: taxonomic catalog of species Website: species Launched: September 14, 2004 |
Name: Wikinews Description: online newspaper Website: www Launched: November 8, 2004 Alexa rank: 69,738 (Global, April 2021[update])[43] | |||
| Name: Wikiversity Description: a collection of tutorials and courses, while also serving as a hosting point to coordinate research Website: www Launched: August 15, 2006 Alexa rank: 30,973 (Global, April 2021[update])[44] |
Name: Wikidata Description: knowledge base Website: www Launched: October 30, 2012 Alexa rank: 7,015 (Global, April 2021[update])[45] |
Infrastructure and coordination projects
Several additional projects exist to provide infrastructure or coordination of the free knowledge projects. For instance, Outreach gives guidelines for best practices on encouraging the use of Wikimedia sites. These include:
| Name: Meta-Wiki Description: central site for coordinating all projects and the Wikimedia community Website: meta Launched: November 9, 2001 |
Name: Wikimedia Incubator Description: for language editions in development Website: incubator Launched: June 2, 2006 | ||
| Name: MediaWiki Description: helps coordinate work on MediaWiki software Website: www Launched: January 25, 2002 |
Name: Wikitech Alias: Wikimedia Cloud Services (WMCS), formerly known as "Wikimedia Labs" Description: technical projects and infrastructure Website: wikitech Launched: June 10, 2004 |
Affiliates
Wikimedia affiliates are independent, but formally recognized, groups of people intended to work together to support and contribute to the Wikimedia movement. The Wikimedia Foundation's Board of Trustees has approved three active models for affiliates: chapters, thematic organizations, and user groups. Affiliates are intended to organize and engage in activities to support and contribute to the Wikimedia movement, such as regional conferences, outreach, edit-a-thons, hackathons, public relations, public policy advocacy, GLAM engagement, and Wikimania.[46][47][48]
Recognition of a chapter and thematic organization is approved by the foundation's board. Recommendations on recognition of chapters and thematic organizations are made to the foundation's board by an Affiliations Committee, composed of Wikimedia community volunteers. The Affiliations Committee approves the recognition of individual user groups. While affiliates are formally recognized by the Wikimedia Foundation, they are independent of the Wikimedia Foundation, with no legal control of nor responsibility for the Wikimedia projects.[47][48][49]
The foundation began recognizing chapters in 2004.[50] In 2010, development on additional models began. In 2012, the foundation approved, finalized, and adopted the thematic organization and user group recognition models. An additional model, movement partners, was also approved but as of October 27, 2015[update], has not yet been finalized or adopted.[46][48][51]
Wikimania
Each year, an international conference called Wikimania brings the people together who are involved in the Wikimedia organizations and projects. The first Wikimania was held in Frankfurt, Germany, in 2005. Nowadays, Wikimania is organized by a committee supported usually by the national chapter, in collaboration with the Wikimedia Foundation. Wikimania has been held in cities such as Buenos Aires,[52] Cambridge,[53] Haifa,[54] Hong Kong,[55] and London.[56] In 2015, Wikimania took place in Mexico City,[57] in 2016 in Esino Lario, Italy,[58] 2017 in Montreal, 2018 in Cape Town, and 2019 in Stockholm.
Technology
This section needs to be updated. The reason given is: Many claims in this section regarding software specifics are in some cases, many years out of date. (January 2021) |
The foundation employs technology including hardware and software to run its projects.
Hardware


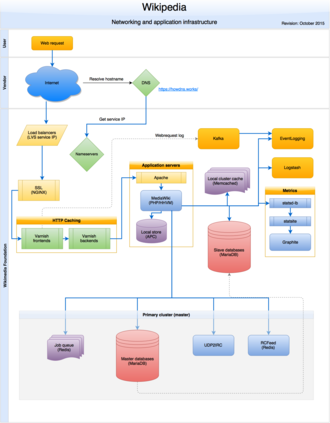
Wikipedia employed a single server until 2004, when the server setup was expanded into a distributed multitier architecture.[59]
In January 2005, the project ran on 39 dedicated servers[citation needed] in Florida.[60] This configuration included a single master database server running MySQL, multiple database servers, 21 web servers running the Apache HTTP Server, and seven Squid cache servers.[citation needed]
By December 2009, Wikimedia ran on co-located servers, with 300 servers in Florida and 44 in Amsterdam.[61] In 2008, it also switched from multiple different Linux operating system vendors to Ubuntu Linux.[62][63] Since 2019, it switched to Debian.[64]
By January 2013, Wikimedia transitioned to newer infrastructure in an Equinix facility in Ashburn, Virginia, citing reasons of "more reliable connectivity" and "fewer hurricanes".[65][66] In years prior, the hurricane seasons had been a cause of distress.[60]
In October 2013, Wikimedia Foundation started looking for a second facility that would be used side by side with the main facility in Ashburn, citing reasons of redundancy (e.g. emergency fallback) and to prepare for simultaneous multi-datacentre service.[67][68] This follows the year in which a fiber cut caused the Wikimedia projects to be unavailable for one hour in August 2012.[69][70]
Apart from the second facility for redundancy coming online in 2014,[71][72] the number of servers needed to run the infrastructure in a single facility has been mostly stable since 2009. As of November 2015, the main facility in Ashburn hosts 520 servers in total, which includes servers for newer services besides Wikimedia project wikis, such as Cloud Services (Toolforge), and various services for metrics, monitoring, and other system administration.[73]
In 2017, Wikimedia Foundation deployed a caching cluster in an Equinix facility in Singapore, the first of its kind in Asia.[74]
Software
The operation of Wikimedia depends on MediaWiki, a custom-made, free and open-source wiki software platform written in PHP and built upon the MariaDB database since 2013;[75] previously the MySQL database was used.[76] The software incorporates programming features such as a macro language, variables, a transclusion system for templates, and URL redirection. MediaWiki is licensed under the GNU General Public License and it is used by all Wikimedia projects, as well as many other wiki projects.
Originally, Wikipedia ran on UseModWiki written in Perl by Clifford Adams (Phase I), which initially required CamelCase for article hyperlinks; the present double bracket style was incorporated later. Starting in January 2002 (Phase II), Wikipedia began running on a PHP wiki engine with a MySQL database; this software was custom-made for Wikipedia by Magnus Manske. The Phase II software was repeatedly modified to accommodate the exponentially increasing demand. In July 2002 (Phase III), Wikipedia shifted to the third-generation software, MediaWiki, originally written by Lee Daniel Crocker.
Several MediaWiki extensions are installed to extend the functionality of MediaWiki software. In April 2005, an Apache Lucene extension[77][78] was added to MediaWiki's built-in search and Wikipedia switched from MySQL to Lucene and later switched to CirrusSearch which is based on Elasticsearch for searching.[79] The Wikimedia Foundation also uses CiviCRM[80] and WordPress.[81]
The foundation published official Wikipedia mobile apps for Android and iOS devices and in March 2015, the apps were updated to include mobile user-friendly features.[82]
Finances
In general

Black: Net assets (excluding Wikimedia Endowment, currently at $90m+)
Green: Revenue (excluding third-party donations to Wikimedia Endowment)
Red: Expenses (including WMF payments to Wikimedia Endowment)[83]
The Wikimedia Foundation relies on public contributions and grants to fund its mission.[84] It is exempt from federal income tax[84][85] and from state income tax.[84][86] It is not a private foundation, and contributions to it qualify as tax-deductible charitable contributions.[84] In 2007, 2008, and 2009, Charity Navigator gave Wikimedia an overall rating of three out of four possible stars,[87] increasing to four stars in 2010.[88] As of January 2020[update], the rating was still four stars (overall score 98.14 out of 100), based on data from FY2018.[89]
The continued technical and economic growth of each of the Wikimedia projects is dependent mostly on donations, but the Wikimedia Foundation also increases its revenue by alternative means of funding such as grants, sponsorship, services and brand merchandising. The Wikimedia OAI-PMH update feed service, targeted primarily at search engines and similar bulk analysis and republishing, has been a source of revenue for several years,[84] but is no longer open to new customers.[90] DBpedia was given access to this feed free of charge.[91]
In July 2014, the foundation announced it would be accepting Bitcoin donations via digital currency exchange Coinbase, which waives its processing fees for non-profit organizations.[92]
Since the end of fiscal year ended 2004, the foundation's net assets grew from US$57,000[93] to US$53.5 million at the end of fiscal year ended June 30, 2014.[94] Under the leadership of Sue Gardner, who joined the Wikimedia Foundation in 2007, the foundation's staff levels, number of donors and revenue saw very significant growth.[95] By 2020, the Foundation reported net assets of US$180 million from donations and grants and in 2021 announced plans to charge big tech companies for preferential access to Wikipedia content.[96]
Wikimedia Endowment
In January 2016, the foundation announced the creation of an endowment to ensure the continuity of the project in the future. The Wikimedia Endowment was established as a collective action fund at the Tides Foundation, with a stated goal to raise US$100 million in the next 10 years.[97] Craig Newmark was one of the initial donors, giving US$1 million to the endowment.[98]
The Foundation provided irrevocable grants of $5 million on June 29, 2016, and $5 million on June 27, 2017, to the Tides Foundation for the purpose of the Wikimedia Endowment.[99] Another $5 million was given in the fiscal year 2017–2018. The amounts were recorded as part of the expense for awards and grants of the foundation.[100]
In 2018, Amazon.com and Facebook gave US$1 million each and George Soros donated $2 million to the endowment.[101][102][103] In January 2019, Google donated $2 million to the endowment.[104] In 2019, Peter Baldwin and his wife, Lisbet Rausing, donated $3.5 million, bringing their total Endowment giving to $8.5 million; an initial $5 million was given in 2017.[105] In 2019, Craig Newmark Philanthropies donated an additional $2.5 million to the Endowment.[106] In October 2019 and in September 2020, Amazon donated $1 million to the Endowment.[107][108]
As of January 2021, five years after it was established, the endowment was reported to stand at more than US$90 million.[6]
Financial summary
| Fiscal year | Revenue | Y/Y (revenue) |
Expenses | Y/Y (expenses) |
Net assets | Y/Y (net assets) | ||||||||||||
|---|---|---|---|---|---|---|---|---|---|---|---|---|---|---|---|---|---|---|
| 2003–2004[109] |
|
|
|
|
|
| ||||||||||||
| 2004–2005[109] |
|
|
|
|
|
| ||||||||||||
| 2005–2006[109] |
|
|
|
|
|
| ||||||||||||
| 2006–2007[110] |
|
|
|
|
|
| ||||||||||||
| 2007–2008[111] |
|
|
|
|
|
| ||||||||||||
| 2008–2009[112] |
|
|
|
|
|
| ||||||||||||
| 2009–2010[113] |
|
|
|
|
|
| ||||||||||||
| 2010–2011[114] |
|
|
|
|
|
| ||||||||||||
| 2011–2012[115] |
|
|
|
|
|
| ||||||||||||
| 2012–2013[116] |
|
|
|
|
|
| ||||||||||||
| 2013–2014[117] |
|
|
|
|
|
| ||||||||||||
| 2014–2015[117] |
|
|
|
|
|
| ||||||||||||
| 2015–2016[118] |
|
|
|
|
|
| ||||||||||||
| 2016–2017[99] |
|
|
|
|
|
| ||||||||||||
| 2017–2018[100] |
|
|
|
|
|
| ||||||||||||
| 2018–2019[83] |
|
|
|
|
|
| ||||||||||||
| 2019–2020[5] |
|
|
|
|
|
|
Expenses from the 2015–2016 financial year onwards include payments to the endowment.[5]
Expenses
The Wikimedia Foundation expenses mainly concern salaries, wages and other professional operating and services.[119] Payments to the Wikimedia Endowment are also classified as expenses in the Wikimedia Foundation's financial statements.[83]
Grants

This article is missing information about donations from about 2013, forward (apparently, based on the reduced info here). (November 2019) |
In 2008, the foundation received a US$40,000 grant by the Open Society Institute to create a printable version of Wikipedia.[120] It also received a US$262,000 grant by the Stanton Foundation to purchase hardware,[121] a US$500,000 unrestricted grant by Vinod and Neeru Khosla,[122] who later that year joined the foundation advisory board,[123] US$177,376 from the historians Lisbet Rausing and Peter Baldwin foundation (Arcadia Fund), among others.[121] In March 2008, the foundation announced a large donation, at the time its largest donation yet: a three-year, US$3 million grant from the Alfred P. Sloan Foundation.[124]
In 2009, the foundation received four grants – the first grant was a US$890,000 Stanton Foundation grant which was aimed to help study and simplify user interface for first-time authors of Wikipedia.[125] The second was a US$300,000 Ford Foundation grant, given in July 2009, for Wikimedia Commons that aimed to improve the interfaces and workflows for multimedia uploading on Wikimedia websites.[126] In August 2009, the foundation received a US$500,000 grant from The William and Flora Hewlett Foundation.[127] Lastly, in August 2009, the Omidyar Network committed up to US$2 million over two years to Wikimedia.[128]
In 2010, Google donated US$2 million to the foundation.[129] The Stanton Foundation granted $1.2 million to fund the Public Policy Initiative, a pilot program for what would later become the Wikipedia Education Program (and the spinoff Wiki Education Foundation).[130][131][132] Also in 2010, the William and Flora Hewlett Foundation pledged a US$800,000 grant and all was funded during 2011.[citation needed]
In March 2011, the Alfred P. Sloan Foundation authorized another US$3 million grant to continue to develop and maintain the foundation's mission. The grant was to be funded over three years with the first US$1 million funded in July 2011 and the remaining US$2 million was scheduled to be funded in August 2012 and 2013. As a major donor, Doron Weber from the Alfred P. Sloan Foundation gained Board Visitor status at the Wikimedia Foundation Board of Trustees.[133] In August 2011, the Stanton Foundation pledged to fund a US$3.6 million grant of which US$1.8 million was funded and the remainder was due to be funded in September 2012. As of 2011, this was the largest grant received by the Wikimedia Foundation to-date.[134] In November 2011, the foundation received a US$500,000 donation from the Brin Wojcicki Foundation.[135][136]
In 2012, the foundation was awarded a grant of US$1.25 million from the historians Lisbet Rausing[135] and Peter Baldwin through Charities Aid Foundation, scheduled to be funded in five equal installments. The first installment of US$250,000 was received in April 2012 and the remaining were to be funded in December 2012 through 2015. In 2014, the foundation received the largest single gift in its history, a $5 million unrestricted donation from an anonymous donor supporting $1 million worth of expenses annually for the next five years.[137] In March 2012, The Gordon and Betty Moore Foundation, a foundation established by Intel co-founder and his wife, awarded a US$449,636 grant to develop Wikidata.[138]
Between 2014 and 2015, the foundation received US$500,000 from Monarch Fund, US$100,000 from Arcadia Fund and an undisclosed amount by Stavros Niarchos Foundation to support the Wikipedia Zero initiative.[139][140][141]
In 2015, a grant agreement was reached with the John S. and James L. Knight Foundation to build a search engine called the "Knowledge Engine".[142][143]
In 2017, the Alfred P. Sloan Foundation awarded another US$3 million grant for a three-year period.[133]
The following have donated a total of US$500,000 or more, each (2008–2019):
| Total (US$000s) |
Donor | Years |
|---|---|---|
| 9,000 | Alfred P. Sloan Foundation |
|
| 5,952 | Stanton Foundation | 2009–2012 |
| 5,000 | (anonymous) | 2014–2018 |
| 2,000 | Omidyar Network | 2009–2010 |
| 2,000 | 2010 | |
| 1,527 | Rausing, Baldwin via Arcadia, Charities Aid |
|
| 1,300 | Hewlett | 2009–2010 |
| 500 | Sergey Brin and wife | 2010 |
| 500 | Monarch Foundation | 2014–2015 |
Governance
Board of trustees
The foundation's board of trustees has ultimate authority in all the businesses and affairs of the foundation. Since 2008 it has been composed of ten members:
- three who are selected by the community encompassed by all the different Wikimedia projects;
- two who are selected by Wikimedia affiliates (chapters, thematic organizations and user groups);
- four who are appointed by the board itself;
- one emeritus position for the community's founder, Jimmy Wales.[144][145]
Three permanent entities support the board on its mission and responsibilities: an executive director, who leads and oversees the operational arm of the foundation; an advisory board composed of individuals selected by the board itself that advise the board on different matters; and standing committees to which the board delegates certain matters while retaining ultimate authority. The board has also at times created other entities to support itself, such as executive secretaries and ad hoc committees established for specific tasks.
As of 2020[update] the board comprises María Sefidari as chairman and Nataliia Tymkiv as vice-chairman, together with Tanya Capuano, Shani Evenstein Sigalov, Dariusz Jemielniak as members at-large, James Heilman (appointed as a community-selected trustee in August 2017),[146] CEO of Gizmodo Media Group Raju Narisetti (appointed in October 2017),[147] Bahraini human rights activist and blogger Esra'a Al Shafei (appointed in November 2017),[148] Lisa Lewin, and Jimmy Wales[149] as the "Community Founder Trustee".[145]
In a high-profile decision of 2015, James Heilman was removed from the board,[150][151] with little explanation.[150] (He returned in the board in August 2017).[152][clarification needed] In January 2016, Arnnon Geshuri briefly joined the board before stepping down amid controversy about a "no poach" agreement he executed when at Google, which violated United States antitrust law and for which the participating companies paid US$415 million in a class action suit on behalf of affected employees.[153][154]
Advisory board
The advisory board, according to the Wikimedia Foundation, is an international network of experts who have agreed to give the foundation meaningful help on a regular basis in many different areas, including law, organizational development, technology, policy, and outreach.[155]
Appointed members for the period from June 16, 2017, to June 30, 2018, were:[156][needs update?]
Staff

First appointments
In 2004, the foundation appointed Tim Starling as developer liaison to help improve the MediaWiki software, Daniel Mayer as chief financial officer (finance, budgeting, and coordination of fund drives), and Erik Möller as content partnership coordinator. In May 2005, the foundation announced seven more official appointments.[157]
In January 2006, the foundation created several committees, including the Communication Committee, in an attempt to further organize activities essentially handled by volunteers at that time.[158] Starling resigned that month to spend more time on his PhD program.
Employees
The foundation's functions were, for the first few years, executed almost entirely by volunteers. In 2005, it had only two employees, Danny Wool, a coordinator, and Brion Vibber, a software manager.
As of October 4, 2006[update], the foundation had five paid employees:[159] two programmers, an administrative assistant, a coordinator handling fundraising and grants, and an interim executive director,[160] Brad Patrick, previously the foundation's general counsel. Patrick ceased his activity as interim director in January 2007, and then resigned from his position as legal counsel, effective April 1, 2007. He was replaced by Mike Godwin, who served as general counsel and legal coordinator from July 2007[161] until 2010.
In January 2007, Carolyn Doran was named chief operating officer and Sandy Ordonez joined as head of communications.[162] Doran began working as a part-time bookkeeper in 2006 after being sent by a temporary agency. Doran, found to have had a long criminal record,[163] left the foundation in July 2007, and Sue Gardner was hired as consultant and special advisor (later CEO). Doran's departure from the organization was cited by Florence Devouard as one of the reasons the foundation took about seven months to release its fiscal 2007 financial audit.[164]

Danny Wool, officially the grant coordinator but also largely involved in fundraising and business development, resigned in March 2007. He accused Wales of misusing the foundation's funds for recreational purposes, and said that Wales had his Wikimedia credit card taken away in part because of his spending habits, a claim Wales denied.[165] In February 2007, the foundation added a new position, chapters coordinator, and hired Delphine Ménard,[166] who had been occupying the position as a volunteer since August 2005. Cary Bass was hired in March 2007 in the position of volunteer coordinator. Oleta McHenry was brought in as accountant in May 2007, through a temporary placement agency and made the official full-time accountant in August 2007. In January 2008, the foundation appointed Veronique Kessler as the new chief financial and operating officer, Kul Wadhwa as head of business development, and Jay Walsh as head of communications.
As of December 19, 2019,[update] the foundation had more than 350 employees and contractors.[8]
Independent contractors
Among firms regularly listed as independent contractors in the Wikimedia Foundation's Form 990 disclosures are the Jones Day law firm and the PR firm Minassian Media; the latter was founded by Craig Minassian, a full-time executive at the Clinton Foundation.[167][168]
The Wikimedia Foundation has also benefited from the strategic consulting services of williamsworks, a consultancy established by Whitney Williams, former Trip Director for Hillary Clinton.[169][170][171]
Disputes and lawsuits

Many disputes have resulted in litigation[172][173][174][175] while others have not.[176] Attorney Matt Zimmerman stated, "Without strong liability protection, it would be difficult for Wikipedia to continue to provide a platform for user-created encyclopedia content."[177]
In December 2011, the foundation hired Washington, D.C., lobbyist Dow Lohnes Government Strategies LLC to lobby the United States Congress with regard to "Civil Rights/Civil Liberties" and "Copyright/Patent/Trademark."[178] At the time of the hire the Foundation was concerned specifically about a bill known as the Stop Online Piracy Act.[179]
In October 2013, a German Court ruled that the Wikimedia Foundation can be held liable for content added to Wikipedia – however, this applies only when there has been a specific complaint; otherwise, the Wikimedia Foundation does not check any of the content published on Wikipedia and has no duty to do so.[180]
In June 2014, a copyright infringement lawsuit was filed by Bildkonst Upphovsrätt i Sverige against Wikimedia Sweden.[181]
On June 20, 2014, a defamation lawsuit (Law Division civil case No. L-1400-14) involving Wikipedia editors was filed with the Mercer County Superior Court in New Jersey seeking, inter alia, compensatory and punitive damages.[182][183]
In a March 10, 2015, op-ed for The New York Times, Wales and Tretikov announced the foundation was filing a lawsuit against the National Security Agency and five other government agencies and officials, including the DOJ, calling into question its practice of mass surveillance, which they argued infringed the constitutional rights of the foundation's readers, editors and staff. They were joined in the suit by eight additional plaintiffs, including Amnesty International and Human Rights Watch.[184][185][186] On October 23, 2015, the United States District Court for the District of Maryland dismissed the suit Wikimedia Foundation v. NSA on grounds of standing. U.S. District Judge T. S. Ellis III ruled that the plaintiffs could not plausibly prove they were subject to upstream surveillance, and that their argument is "riddled with assumptions", "speculations" and "mathematical gymnastics".[187][188] The plaintiffs filed an appeal with the United States Court of Appeals for the Fourth Circuit on February 17, 2016.[189]
In February 2016, Lila Tretikov announced her resignation as executive director, as a result of the WMF's controversial Knowledge Engine project and disagreements with the staff.[190][191]
Controversies
Obtrusive fundraising
During the 2015 fundraising campaign, some members of the community voiced their concerns about the fundraising banners. They argued that they were obtrusive for users and that they could be deceiving potential donors by giving the perception that Wikipedia had immediate financial issues, which was not the case. The Wikimedia Foundation vowed to improve wording on further fundraising campaigns to avoid these issues.[192]
Removal of community-appointed trustee
In June 2015, James Heilman was elected by the community to the Wikimedia Foundation Board of Trustees.[193] In December 2015, the board removed Heilman from his position as a trustee,[194][195] a decision that generated substantial controversy amongst members of the Wikipedia community.[150] A statement released by the board declared the lack of confidence of his fellow trustees in him as the reasons for his ouster. Heilman later stated that he "was given the option of resigning [by the Board] over the last few weeks. As a community elected member I see my mandate as coming from the community which elected me and thus declined to do so. I saw such a move as letting down those who elected me."[196] He subsequently pointed out that while on the Board, he had pushed for greater transparency regarding the Wikimedia Foundation's controversial Knowledge Engine project and its financing,[197] and indicated that his attempts to make public the Knight Foundation grant for the engine had been a factor in his dismissal.[198]
The volunteer community re-elected him to the Wikimedia Foundation board in 2017.[152]
Knowledge Engine
Knowledge Engine was a search engine project initiated in 2015 by the WMF to locate and display verifiable and trustworthy information on the Internet.[199] The goal of the KE was to be less reliant on traditional search engines and it was funded with a US$250,000 grant from the Knight Foundation.[200] The project was perceived as a scandal, mainly because it was conceived in secrecy, which was perceived as a conflict with the Wikimedia community's transparency. In fact, most of the information available to the community was received through leaked documents published by The Signpost in 2016.[201][199]
Following this controversy, Wikimedia Foundation Executive Director Lila Tretikov resigned.[202]
Excessive spending
Wales was confronted with allegations that the WMF had "a miserable cost/benefit ratio and for years now has spent millions on software development without producing anything that actually works".[152] Wales acknowledged in 2014 that he had "been frustrated as well about the endless controversies about the rollout of inadequate software not developed with sufficient community consultation and without proper incremental rollout to catch show-stopping bugs".[152]
In February 2017, an op-ed published by The Signpost, the English Wikipedia's online newspaper, titled Wikipedia has Cancer[203][204] produced a heated debate both in the Wikipedian community and the wider public. The author criticized the Wikimedia Foundation for its ever-increasing annual spending which, he argued, could put the project at financial risk should an unexpected event happen. The author proposed to put a cap on spending, build up its existing endowment, and restructure the endowment so that the WMF cannot dip into the principal when times get bad. Wikimedia Foundation Executive Director, Katherine Maher, responded by pointing out that such an endowment was already created in 2016, confusing creating an endowment with building up an existing endowment.[205]
See also
- Wikipedia:Wikimedia sister projects
- Other Wikipedias
- Wikipedia:Administration#Human and legal administration
- Wikimedia Commons
References
- ^ a b c d Neate, Rupert (October 7, 2008). "Wikipedia founder Jimmy Wales goes bananas". The Daily Telegraph. Archived from the original on November 10, 2008. Retrieved October 25, 2009.
The encyclopedia's huge fan base became such a drain on Bomis's resources that Mr Wales, and co-founder Larry Sanger, thought of a radical new funding model – charity.
- ^ a b c d Jimmy Wales (June 20, 2003). "Announcing Wikimedia Foundation". mail:wikipedia-l. Archived from the original on March 30, 2013. Retrieved November 26, 2012.
- ^ "2014 Return of Organization Exempt From Income Tax (form 990)" (PDF). WMF (Public Inspection Copy). May 11, 2016. Archived (PDF) from the original on September 14, 2016. Retrieved December 13, 2016.
- ^ "Contact us - Wikimedia Foundation". Wikimedia Foundation. Archived from the original on June 25, 2017. Retrieved June 8, 2017.
- ^ a b c d "Wikimedia Foundation, Inc, Financial Statements, June 30, 2019 and 2020" (PDF). November 16, 2020. pp. 3, 13. Retrieved April 16, 2021.
- ^ a b c Salmon, Felix. "Exclusive: End of the Maher era at Wikipedia". Axios.
- ^ "Wikimedia Endowment/Meetings/January 22, 2021". April 1, 2021.
- ^ a b "Wikimedia Foundation staff and contractors - Meta". meta.wikimedia.org.
- ^ Jarice Hanson (2016). The Social Media Revolution: An Economic Encyclopedia of Friending, Following, Texting, and Connecting. ABC-CLIO. p. 375. ISBN 978-1-61069-768-2.
- ^ Jacobs, Julia (April 8, 2019). "Wikipedia Isn't Officially a Social Network. But the Harassment Can Get Ugly". The New York Times.
- ^ Cohen, Noam (March 16, 2021). "Wikipedia Is Finally Asking Big Tech to Pay Up". Wired.
- ^ Kolbe, Andreas (May 24, 2021). "Wikipedia is swimming in money—why is it begging people to donate?". The Daily Dot.
- ^ Culliford, Elizabeth (February 2, 2021). "Exclusive: Wikipedia launches new global rules to combat site abuses". Reuters (in English).
- ^ Announcemnent of consultancy role for María Sefidari
- ^ "Foundation Board appoints Katherine Maher as Executive Director". Wikimedia Foundation. Patricio Lorente, Christophe Henner. Retrieved June 12, 2020.
- ^ Devouard, Florence. "Mission statement". Wikimedia Foundation. Archived from the original on January 17, 2008. Retrieved January 28, 2008.
- ^ Jackson, Jasper (February 12, 2017). "'We always look for reliability': why Wikipedia's editors cut out the Daily Mail". The Guardian. Archived from the original on February 13, 2017. Retrieved February 13, 2017.
Another core job for the foundation – and Maher – is political advocacy. While copyright and press freedom are important issues for Wikipedia, there is one area even more fundamental to its operation - the rules that protect web firms from full liability for what their users post.
- ^ Charity Navigator Charity Navigator IRS (Forms 990) Tab Archived December 18, 2015, at the Wayback Machine. Page accessed January 31, 2016
- ^ "NTEE Classification System". Archived from the original on February 2, 2008. Retrieved January 28, 2008.
- ^ "NCCS definition for Adult Education". Archived from the original on December 26, 2007. Retrieved January 28, 2008.
- ^ Jd. "Wikimedia Foundation bylaws". Wikimedia Foundation. Archived from the original on January 23, 2008. Retrieved January 28, 2008.
- ^ Florida Department of State, Division of Corporations. Wikimedia Foundation, Inc Record Archived June 18, 2016, at the Wayback Machine and Letters of Incorporation, Wikimedia Foundation Archived June 18, 2016, at the Wayback Machine, filed June 20, 2003
- ^ Nair, Vipin (December 5, 2005). "Growing on volunteer power". Business Line. Archived from the original on October 11, 2007. Retrieved December 26, 2008.
- ^ Rampton, Sheldon (March 16, 2003). "Wikipedia English mailing list message". Archived from the original on November 1, 2005. Retrieved July 11, 2005.
- ^ Bylaws revision.
- ^ Moncada, Carlos (September 25, 2007). "Wikimedia Foundation Moving To Another Bay Area". The Tampa Tribune. Archived from the original on December 28, 2007.
- ^ Mullins, Richard (September 26, 2007). "Online Encyclopedia To Leave St. Petersburg For San Francisco". The Tampa Tribune. Archived from the original on December 28, 2007.
- ^ Kim, Ryan (October 10, 2007). "Wikipedia team plans move to San Francisco". San Francisco Chronicle. Archived from the original on October 11, 2007. Retrieved August 7, 2019.
- ^ "Press releases/Relocation - Wikimedia Foundation". wikimediafoundation.org (in English). October 9, 2007. Archived from the original on March 16, 2018. Retrieved March 16, 2018.
- ^ Elder, Jeff (May 1, 2014). "Wikipedia's New Chief: From Soviet Union to World's Sixth-Largest Site". WSJ (in American English). Archived from the original on July 15, 2018. Retrieved July 15, 2018.
- ^ "Open-Source Software Specialist Selected as Executive Director of Wikipedia" (in English). Archived from the original on July 15, 2018. Retrieved July 15, 2018.
- ^ Villagomez, Jaime (September 21, 2017). "Wikimedia Foundation Office Move". Archived from the original on April 13, 2019. Retrieved March 15, 2018.
- ^ "Janeen Uzzell". Wikimedia Foundation (in American English). January 31, 2019. Retrieved February 2, 2020.
- ^ "China blocks Wikimedia Foundation's application to become an observer at WIPO". Knowledge Ecology International (in American English). September 23, 2020. Retrieved September 23, 2020.
- ^ Hui, Mary. "Beijing blocked Wikimedia from a UN agency because of "Taiwan-related issues"". qz.com. Quartz. Retrieved September 25, 2020.
- ^ a b c Cohen, Noam (March 16, 2021). "Wikipedia Is Finally Asking Big Tech to Pay Up". Wired (in American English). ISSN 1059-1028. Retrieved March 17, 2021.
- ^ "wikipedia.org Competitive Analysis, Marketing Mix and Traffic - Alexa". www.alexa.com. Retrieved April 9, 2021.
- ^ "wiktionary.org Competitive Analysis, Marketing Mix and Traffic - Alexa". www.alexa.com. Retrieved April 9, 2021.
- ^ "wikibooks.org Competitive Analysis, Marketing Mix and Traffic - Alexa". www.alexa.com. Retrieved April 9, 2021.
- ^ "wikiquote.org Competitive Analysis, Marketing Mix and Traffic - Alexa". www.alexa.com. Retrieved April 9, 2021.
- ^ "wikivoyage.org Competitive Analysis, Marketing Mix and Traffic - Alexa". www.alexa.com. Retrieved April 9, 2021.
- ^ "wikisource.org Competitive Analysis, Marketing Mix and Traffic - Alexa". www.alexa.com. Retrieved April 9, 2021.
- ^ "wikinews.org Competitive Analysis, Marketing Mix and Traffic - Alexa". www.alexa.com. Retrieved April 9, 2021.
- ^ "wikiversity.org Competitive Analysis, Marketing Mix and Traffic - Alexa". www.alexa.com. Retrieved April 9, 2021.
- ^ "wikidata.org Competitive Analysis, Marketing Mix and Traffic - Alexa". www.alexa.com. Retrieved April 9, 2021.
- ^ a b Various. "Wikimedia movement affiliates". meta.wikimedia.org. Wikimedia Foundation. Archived from the original on September 5, 2015. Retrieved October 27, 2015.
- ^ a b Various. "Wikimedia movement affiliates/Frequently asked questions". meta.wikimedia.org. Wikimedia Foundation. Archived from the original on December 8, 2015. Retrieved October 27, 2015.
- ^ a b c Various. "Wikimedia movement affiliates/Models - Meta". meta.wikimedia.org. Wikimedia Foundation. Archived from the original on December 8, 2015. Retrieved October 27, 2015.
- ^ Various. "Affiliations Committee". meta.wikimedia.org. Wikimedia Foundation. Archived from the original on October 4, 2015. Retrieved October 27, 2015.
- ^ Various. "Wikimedia chapters". Wikimedia Foundation. Archived from the original on November 4, 2015. Retrieved October 27, 2015.
- ^ Various (March 31, 2012). "Resolution:Recognizing Models of Affiliations - Wikimedia Foundation". wikimediafoundation.org. Wikimedia Foundation. Archived from the original on December 8, 2015. Retrieved October 27, 2015.
- ^ "Wikimania". wikimedia.org. Archived from the original on October 14, 2015. Retrieved October 25, 2015.
- ^ "The Many Voices of Wikipedia, Heard in One Place". New York Times. August 7, 2006. Archived from the original on April 20, 2017. Retrieved February 23, 2017.
- ^ Levin, Verony (August 5, 2011). "Wikimania Conference at Its Peak; Founder Jimmy Wales to Speak Tomorrow". TheMarker (in Hebrew). Archived from the original on October 6, 2011. Retrieved August 12, 2011.
- ^ Lu Huang, Keira (July 29, 2013). "Wikimania challenge for Hong Kong as conference comes to town". South China Morning Post Publishers Ltd. Archived from the original on March 9, 2014. Retrieved August 9, 2014.
- ^ "Wikimania! Head to Wikipedia's first ever London festival". Time Out London. August 6, 2014. Archived from the original on August 8, 2014. Retrieved August 9, 2014.
- ^ "Main Page – Wikimania 2015 in Mexico City". wikimania2015.wikimedia.org. Retrieved June 19, 2015.
- ^ Wikimania 2016 bids/Esino Lario Archived April 29, 2015, at the Wayback Machine, retrieved 2015-05-17
- ^ "Aulinx". Archived from the original on July 10, 2004.
- ^ a b "WMF needs additional datacenter space". Wikimedia Diff (in English). April 7, 2009. Archived from the original on July 15, 2018. Retrieved July 14, 2018.
- ^ "A Look Inside Wikipedia's Infrastructure". Data Center Knowledge. June 24, 2008. Archived from the original on July 15, 2018. Retrieved July 14, 2018.
- ^ Weiss, Todd R. (October 9, 2008). "Wikipedia simplifies IT infrastructure by moving to one Linux vendor". Computerworld. Archived from the original on October 5, 2012. Retrieved November 1, 2008.
- ^ Paul, Ryan (October 9, 2008). "Wikipedia adopts Ubuntu for its server infrastructure". Ars Technica. Archived from the original on January 30, 2009. Retrieved November 1, 2008.
- ^ "Debian - Wikitech". wikitech.wikimedia.org (in English). Retrieved April 18, 2021.
- ^ "It's Official: Ashburn is Wikipedia's New Home". Data Center Knowledge. January 14, 2013. Archived from the original on July 15, 2018. Retrieved July 14, 2018.
- ^ "Wikimedia sites to move to primary data center in Ashburn". Wikimedia Diff (in English). January 19, 2013. Archived from the original on July 15, 2018. Retrieved July 14, 2018.
- ^ "Wikipedia On The Hunt For More Data Center Space". Data Center Knowledge. October 23, 2013. Archived from the original on July 15, 2018. Retrieved July 14, 2018.
- ^ "RFP/2013 Datacenter - Wikimedia Foundation". Wikimedia Foundation (in English). October 18, 2013. Archived from the original on July 15, 2018. Retrieved July 14, 2018.
- ^ "Fiber Cut Knocks Wikipedia Offline". Data Center Knowledge. August 7, 2012. Archived from the original on July 15, 2018. Retrieved July 14, 2018.
- ^ "Wikimedia site outage". Wikimedia Diff (in English). August 6, 2012. Archived from the original on July 15, 2018. Retrieved July 14, 2018.
- ^ "Wikimedia's Data Center Search Ends With CyrusOne". Data Center Knowledge. May 5, 2014. Archived from the original on July 15, 2018. Retrieved July 14, 2018.
- ^ "Wikimedia Foundation selects CyrusOne in Dallas as new data center – Wikimedia Diff". Wikimedia Diff (in English). May 5, 2014. Archived from the original on July 15, 2018. Retrieved July 14, 2018.
- ^ "Upstream projects". MediaWiki. Archived from the original on December 8, 2015. Retrieved January 10, 2016.
- ^ "⚓ T156028 Name Asia Cache DC site". Wikimedia Phabricator. Archived from the original on May 12, 2019. Retrieved May 12, 2019.
- ^ "Wikipedia Adopts MariaDB". Wikimedia Diff. April 22, 2013. Archived from the original on December 8, 2018. Retrieved December 6, 2018.
- ^ Bergman, Mark. "Wikimedia Architecture" (PDF). Wikimedia Foundation Inc. Archived from the original (PDF) on March 3, 2009. Retrieved June 27, 2008.
- ^ Snow, Michael. "Lucene search: Internal search function returns to service". The Signpost. Wikipedia. Archived from the original on July 31, 2012. Retrieved February 26, 2009.
- ^ Vibber, Brion. "[Wikitech-l] Lucene search". Archived from the original on March 30, 2013. Retrieved February 26, 2009.
- ^ "Extension:CirrusSearch - MediaWiki". MediaWiki.org (in English). Retrieved April 18, 2021.
- ^ Wikimedia & FourKitchens support CiviCRM development Archived September 22, 2012, at the Wayback Machine Wikimedia Diff, June 10, 2009
- ^ "Wikimedia Diff". Wikimedia Diff. Archived from the original on August 16, 2011. Retrieved July 7, 2013.
- ^ Wikipedia – Android Apps on Google Play Archived March 21, 2015, at the Wayback Machine. Retrieved 15 April 2015.
- ^ a b c "Wikimedia Foundation, Inc, Financial Statements, June 30, 2018 and 2019" (PDF). September 27, 2019. pp. 4, 14. Retrieved January 26, 2020.
- ^ a b c d e "Wikimedia Foundation, Inc. – Financial Statements – June 30, 2011 and 2010" (PDF). Wikimedia Foundation. Archived (PDF) from the original on April 18, 2012. Retrieved October 25, 2015.
- ^ See also Section 501(c)(3) of the Internal Revenue Code
- ^ See also Chapter 220.13 of the Florida Statutes
- ^ "Charity Navigator Rating – Wikimedia Foundation". charitynavigator.org. October 8, 2010. Archived from the original on October 9, 2010. Retrieved October 8, 2010.
{{cite web}}: CS1 maint: bot: original URL status unknown (link) - ^ "Charity Navigator Rating – Wikimedia Foundation – Historical Data (Note: Requires free login)". charitynavigator.org. Archived from the original on July 7, 2017. Retrieved December 24, 2012.
- ^ "Charity Navigator Rating – Wikimedia Foundation". Charitynavigator.org. November 1, 2019. Retrieved November 17, 2019.
- ^ Wikimedia update feed service
- ^ Bizer, C (September 2009). "Web Semantics: Science, Services and Agents on the World Wide Web". 7 (3): 154–165.
{{cite journal}}: Cite journal requires|journal=(help) - ^ Ember, Sydney (July 31, 2014). "Wikipedia Begins Taking Donations in Bitcoin". New York Times. Archived from the original on July 30, 2014. Retrieved February 12, 2020.
- ^ "Wikimedia Foundation, Inc. – Financial Statements – June 30, 2006–2004" (PDF). Wikimedia Foundation. Archived (PDF) from the original on June 17, 2012. Retrieved August 7, 2019.
- ^ "Wikimedia Foundation, Inc. Financial Statements June, 2014 and 2013" (PDF). Upload.wikimedia.org. Archived (PDF) from the original on January 22, 2015. Retrieved December 11, 2014.
- ^ "Sue Gardner". Forbes. April 18, 2012. Archived from the original on December 12, 2012. Retrieved November 26, 2012.
- ^ Akhtar, Allana. "Apple, Amazon, and Google don't pay to integrate Wikipedia articles into their search products. The non-profit now hopes to use contracts with Big Tech to help fund 'knowledge equity' around the world". Business Insider.
- ^ "Wikipedia celebrates 15 years of free knowledge". Wikimedia Foundation. January 14, 2016. Archived from the original on July 9, 2018. Retrieved July 9, 2018.
- ^ "Craig Newmark, founder of Craigslist, gives to Wikipedia's future". Wikimedia Foundation blog. June 8, 2016. Archived from the original on July 9, 2018. Retrieved July 9, 2018.
- ^ a b "Wikimedia Foundation, Inc, Financial Statements, June 30, 2017 and 2016" (PDF). September 27, 2019. Retrieved September 29, 2019.
- ^ a b "Wikimedia Foundation, Inc, Financial Statements, June 30, 2018 and 2017" (PDF). Wikimedia Foundation. September 26, 2018. Retrieved September 29, 2019.
- ^ "Amazon donates $1M to Wikipedia's nonprofit parent organization". www.geekwire.com. September 25, 2018. Archived from the original on October 27, 2018. Retrieved October 27, 2018.
- ^ "Facebook makes $1 million gift to support the future of free knowledge". December 20, 2018. Archived from the original on January 3, 2019. Retrieved January 2, 2019.
- ^ "George Soros, founder of Open Society Foundations, invests in the future of free and open knowledge". Wikimedia Foundation (in American English). October 15, 2018. Archived from the original on October 20, 2018. Retrieved October 19, 2018.
- ^ "Expanding knowledge access with the Wikimedia Foundation". January 22, 2019. Archived from the original on January 23, 2019. Retrieved January 23, 2019.
- ^ "Wikimedia Endowment - Meta". July 15, 2019.
- ^ "Wikimedia Foundation announces $2.5 million in support from Craig Newmark Philanthropies for security of Wikipedia and organization's other free knowledge projects". Wikimedia Foundation (in American English). September 10, 2019. Retrieved February 28, 2020.
- ^ "Amazon to help advance free knowledge for all with new $1 million gift to the Wikimedia Endowment". Wikimedia Foundation (in American English). October 14, 2019. Retrieved February 28, 2020.
- ^ "Amazon donates $1 million gift to the Wikimedia Endowment to sustain free knowledge". Wikimedia Foundation (in American English). September 25, 2020.
- ^ a b c "Wikimedia Foundation, Inc. Financial Statements June 30, 2006, 2005 and 2004" (PDF). Wikimedia Foundation. Archived (PDF) from the original on June 17, 2012. Retrieved November 26, 2012.
- ^ "Microsoft Word – {F0900CC7-D37E-4CDF-95E3-B1F38D7DCD03}.doc" (PDF). Retrieved November 26, 2012.
- ^ "Microsoft Word – 31935 SFO Wikimedia fs.doc" (PDF). Archived (PDF) from the original on April 18, 2012. Retrieved November 26, 2012.
- ^ "Wikimedia Foundation, Inc. Financial Statements June 30, 2009 and 2008" (PDF). Wikimedia Foundation. Archived (PDF) from the original on September 17, 2012. Retrieved November 26, 2012.
- ^ "Wikimedia Foundation, Inc. Financial Statements June 30, 2010 and 2009" (PDF). Wikimedia Foundation. Archived (PDF) from the original on April 18, 2012. Retrieved November 26, 2012.
- ^ "Wikimedia Foundation, Inc. Financial Statements June, 2011 and 2010" (PDF). Wikimedia Foundation. Archived (PDF) from the original on April 18, 2012. Retrieved October 25, 2015.
- ^ "Wikimedia Foundation, Inc. Financial Statements June, 2012 and 2011" (PDF). Wikimedia Foundation. Archived (PDF) from the original on January 23, 2013. Retrieved December 26, 2012.
- ^ "Wikimedia Foundation, Inc. Financial Statements June, 2013 and 2012" (PDF). Wikimedia Foundation. Archived (PDF) from the original on May 23, 2014. Retrieved December 14, 2013.
- ^ a b "Wikimedia Foundation, Inc. Financial Statements June, 2017 and 2016" (PDF). Wikimedia Foundation. Archived (PDF) from the original on December 11, 2018. Retrieved March 23, 2017.
- ^ "Wikimedia Foundation, Inc. Financial Statements June, 2016 and 2015" (PDF). Wikimedia Foundation. Archived (PDF) from the original on October 23, 2016. Retrieved November 15, 2016.
- ^ "Statistical analysis of Wikimedia Foundation financial reports - Wikiversity". en.wikiversity.org (in English). Archived from the original on June 26, 2018. Retrieved June 26, 2018.
- ^ "Wikis Go Printable". Wikimedia Foundation. December 13, 2007. Archived from the original on July 8, 2018. Retrieved July 8, 2018.
- ^ a b "Fundraising 2008/benefactors". Wikipedia:Meta. August 8, 2015. Archived from the original on July 9, 2018. Retrieved July 8, 2018.
- ^ "Khosla Gift: Wikimedia Foundation Receives $500K Donation". Wikimedia Foundation. March 24, 2008. Archived from the original on July 8, 2018. Retrieved July 8, 2018.
- ^ "Neeru Khosla to Become Wikimedia Advisor Dec 2008". Wikimedia Foundation. December 15, 2008. Archived from the original on July 8, 2018. Retrieved July 8, 2018.
- ^ "Sloan Foundation to Give Wikipedia $3M". Associated Press. Archived from the original on March 29, 2008.
- ^ "Stanton Grant Q&A". Wikimedia Foundation. December 3, 2008. Archived from the original on October 18, 2017. Retrieved September 18, 2017.
- ^ "Blog.wikimedia.org". Blog.wikimedia.org. July 2, 2009. Archived from the original on March 19, 2015. Retrieved December 5, 2011.
- ^ "Wikimediafoundation.org". Wikimediafoundation.org. Archived from the original on January 3, 2012. Retrieved December 5, 2011.
- ^ "Omidyar Network Commits $2 Million Grant to Wikimedia Foundation". Wikimedia Foundation. August 25, 2009. Archived from the original on April 14, 2010. Retrieved November 17, 2019.
- ^ Parr, Ben (February 16, 2010). "Google Gives $2 Million to Wikipedia's Foundation". Mashable.com. Archived from the original on December 3, 2011. Retrieved December 5, 2011.
- ^ Hicklin, Andrea (November 5, 2010). "UC Berkeley students help improve Wikipedia's credibility". Berkeley News.
- ^ "Wikimedia Foundation Receives $1.2 Million for Wikipedia Public Policy Initiative". Philanthropy News Digest. May 14, 2010. Archived from the original on October 16, 2017. Retrieved February 3, 2017.
- ^ McNamara, Paul. "Wikipedia lands $1.2M grant to improve 'public policy' articles: Stanton Foundation ponies up for "accuracy" project that will be anything but easy". Network World. Archived from the original on February 3, 2017. Retrieved February 3, 2017.
- ^ a b "Wikimedia Foundation receives $3 million grant from Alfred P. Sloan Foundation to make freely licensed images accessible and reusable across the web". Wikimedia Foundation. January 9, 2017. Archived from the original on July 8, 2018. Retrieved July 8, 2018.
- ^ Walsh, Jay (October 5, 2011). "Wikimedia receives US$3.5 million grant from Stanton Foundation". Wikimedia Community blog. Wikimedia Foundation. Archived from the original on October 10, 2011. Retrieved October 10, 2011.
- ^ a b "Foundation Grants". Meta.wikimedia.org. Archived from the original on December 19, 2012. Retrieved November 26, 2012.
- ^ Shaw, Lucas. "More Anti-Piracy Bill Co-Sponsors Bail (Updated)". Reuters. Archived from the original on September 24, 2015. Retrieved October 25, 2015.
- ^ "2014-2015 Fundraising Report". Wikimedia Foundation. October 1, 2015. Archived from the original on January 24, 2016. Retrieved January 10, 2016.
- ^ "Developing the Wikidata software platform". Gordon and Betty Moore Foundation. Archived from the original on July 8, 2018. Retrieved July 8, 2018.
- ^ "Monarch Fund 990-PF 2015 Form" (PDF). Archived (PDF) from the original on July 8, 2018. Retrieved July 8, 2018.
- ^ "Grant Awards 2014" (PDF). Arcadia. Archived (PDF) from the original on May 23, 2020. Retrieved July 8, 2018.
- ^ "Wikimedia Foundation: program support". Stavros Niarchos Foundation. Archived from the original on June 17, 2019. Retrieved July 8, 2018.
- ^ wmf:File:Knowledge engine grant agreement.pdf, 18 September 2015. Published 11 February 2016, retrieved 16 February 2016.
- ^ Mullin, Joe (February 29, 2016). "Wikimedia Foundation director resigns after uproar over "Knowledge Engine": It's damage-control time at the world's biggest encyclopedia". Ars Technica. Archived from the original on March 1, 2016. Retrieved February 3, 2017.
- ^ de Vreede, Jan-Bart (April 26, 2008). "Board of Trustees Restructure Announcement". Wikimedia Foundation. Archived from the original on May 1, 2008. Retrieved April 26, 2008.
- ^ a b "Bylaws - Wikimedia Foundation" (in English). Wikimedia Foundation. July 10, 2019. Retrieved December 5, 2020.
(F) Community Founder Trustee Position. The Board may appoint Jimmy Wales as Community Founder Trustee for a three-year term. The Board may reappoint Wales as Community Founder Trustee for successive three-year terms (without a term limit). In the event that Wales is not appointed as Community Founder Trustee, the position will remain vacant, and the Board shall not fill the vacancy.
- ^ "Press Release Wikimedia Foundation, August 2017". Archived from the original on November 7, 2017. Retrieved October 30, 2017.
- ^ "Raju Narisetti joins Wikimedia Foundation Board of Trusteess". Wikimedia Foundation. October 16, 2017. Archived from the original on October 20, 2017. Retrieved October 16, 2017.
- ^ Esra'a Al Shafei joins Board Archived December 2, 2017, at the Wayback Machine, Wikimedia Diff, 1 December 2017
- ^ "Board of Trustees". Wikimedia Foundation. Retrieved December 5, 2020.
- ^ a b c Lih, Andrew (January 15, 2016). "Wikipedia just turned 15 years old. Will it survive 15 more?". The Washington Post (in American English). Archived from the original on February 25, 2016. Retrieved January 16, 2016.
- ^ Torsten Kleinz (December 29, 2015). "Wikimedia Foundation feuert Vorstandsmitglied". heise online. Archived from the original on March 4, 2016. Retrieved February 24, 2016.
- ^ a b c d Kolbe, Andreas (June 7, 2017). "Golden handshakes of almost half a million at Wikimedia Foundation". The Register. Archived from the original on October 19, 2017. Retrieved July 13, 2018.
- ^ Mullin, Joe (January 27, 2016). "Wikimedia's newest board appointment steps down amid editor hostility". Ars Technica. Archived from the original on July 4, 2017. Retrieved June 15, 2017.
- ^ Wikipedia editors revolt, vote "no confidence" in newest board member Archived February 25, 2016, at the Wayback Machine, Ars Technica, 2016-01-25.
- ^ "Advisory Board". Wikimedia Foundation. Archived from the original on June 9, 2007. Retrieved September 29, 2013.
- ^ "Resolution:Advisory Board appointments 2017-18". Wikimedia Foundation. June 16, 2017. Archived from the original on July 8, 2018. Retrieved July 8, 2018.
- ^ Snow, Michael (May 30, 2005). "Wikimedia names seven to official positions". The Signpost. Archived from the original on April 27, 2012. Retrieved April 26, 2016.
- ^ Devouard, Florence. "Resolutions". Wikimedia Foundation. Archived from the original on January 29, 2008. Retrieved February 4, 2008.
- ^ Jimmy Wales (October 4, 2006). Charlie Rose (46:22) (TV-Series). Google Video: Charlie Rose. Archived from the original (internet video) on October 14, 2006. Retrieved December 8, 2006.
- ^ Korg. "Wikimedia Foundation Announces Interim Executive Director". Wikimedia Foundation. Archived from the original on July 2, 2006. Retrieved June 12, 2006.
- ^ Mailing list post Archived March 30, 2013, at the Wayback Machine by the Chair of the Wikimedia Foundation's Board of Trustees announcing the appointment.
- ^ Danny. "Current staff". Wikimedia Foundation. Archived from the original on February 4, 2007. Retrieved February 1, 2007.
- ^ Brian Bergstein (December 22, 2007). "Former Wikipedia Officer Found To Have Long Criminal Record". Associated Press in Washington Post. Archived from the original on March 27, 2017. Retrieved March 25, 2017.
- ^ Ral315 (November 19, 2007). "Signpost interview: Florence Devouard". The Wikipedia Signpost. Archived from the original on November 27, 2007. Retrieved February 19, 2008.
{{cite news}}: CS1 maint: numeric names: authors list (link) - ^ Moses, Asher (March 5, 2008). "Wikipedia's Jimmy Wales accused of expenses rort". Sydney Morning Herald. Archived from the original on March 27, 2014. Retrieved October 25, 2013.
- ^ "Resolution: Chapters coordinator". Archived from the original on May 2, 2012. Retrieved April 27, 2012., wikimediafoundation.org
- ^ "Wikipedia's Deep Ties to Big Tech". Institute for New Economic Thinking.
- ^ ProPublica, Mike Tigas, Sisi Wei, Ken Schwencke, Brandon Roberts, Alec Glassford. "Wikimedia Foundation Org - Nonprofit Explorer". ProPublica.
{{cite web}}: CS1 maint: multiple names: authors list (link) - ^ Rapkin, Mickey. "When Ben Affleck Wants to Change the World, He Calls This Woman". Elle. Retrieved April 8, 2014.
- ^ "Strategy/Wikimedia movement/2017/People/Core team - Meta". meta.wikimedia.org (in English). Retrieved October 5, 2019.
- ^ ProPublica, Mike Tigas, Sisi Wei, Ken Schwencke, Brandon Roberts, Alec Glassford. "Wikimedia Foundation Org, Full Filing - Nonprofit Explorer". ProPublica.
{{cite web}}: CS1 maint: multiple names: authors list (link) - ^ "Mondaq.com". Mondaq.com. Archived from the original on August 12, 2011. Retrieved December 5, 2011.
- ^ Neuburger, Jeffrey D. (November 13, 2008). "PBS.org". PBS.org. Archived from the original on March 5, 2012. Retrieved December 5, 2011.
- ^ "PS-Inside.com". Pr-inside.com. Archived from the original on August 12, 2011. Retrieved December 5, 2011.
- ^ Timmer, John (August 13, 2008). "Judge puts defamation lawsuit against Wikipedia to the sword". Ars Technica. Archived from the original on March 9, 2015. Retrieved March 10, 2015.
- ^ Foresman, Chris (April 23, 2009). "ArsTechnica.com". ArsTechnica.com. Archived from the original on December 25, 2011. Retrieved December 5, 2011.
- ^ "EFF and Sheppard Mullin Defend Wikipedia in Defamation Case" (Press release). Electronic Frontier Foundation. May 2, 2008. Archived from the original on April 7, 2010. Retrieved March 11, 2014.
- ^ New Client Registration House of Representatives Lobbying Disclosure December 12, 2011 Archived October 16, 2012, at the Wayback Machine
- ^ Masnick, Mike (December 14, 2011). "Wikipedia Explains, In Great Detail, How Even An Updated SOPA Hurts The Web & Wikipedia". Techdirt. Archived from the original on January 8, 2012. Retrieved January 15, 2012.
- ^ "Wikimedia is liable for contents of Wikipedia articles, German court rules". PCWorld. November 27, 2013. Archived from the original on December 5, 2013. Retrieved December 5, 2013.
- ^ "Angående stämningsansökan från BUS mot offentligkonst.se". Wikimedia Sverige. June 13, 2014. Archived from the original on August 22, 2014. Retrieved October 25, 2015.
- ^ Bob.Reaman. "ACMS Public Access". state.nj.us. Archived from the original on September 24, 2014. Retrieved October 25, 2015.
- ^ "Archived copy" (PDF). Archived (PDF) from the original on October 31, 2014. Retrieved August 20, 2014.
{{cite web}}: CS1 maint: archived copy as title (link) - ^ Wales, Jimmy; Tretikov, Lila (March 10, 2015). "Stop Spying on Wikipedia Users". The New York Times. San Francisco. Archived from the original on March 11, 2015. Retrieved March 10, 2015.
- ^ Paulson, Michelle; Brigham, Geoff (March 10, 2015). "Wikimedia v. NSA: Wikimedia Foundation files suit against NSA to challenge upstream mass surveillance". Wikimedia Diff. Archived from the original on March 10, 2015. Retrieved March 10, 2015.
- ^ Rayman, Noah (April 14, 2015). "Saving Wikipedia: Meet Lila Tretikov". Time. Archived from the original on April 18, 2015. Retrieved April 19, 2015.
- ^ Farivar, Cyrus (October 23, 2015). "Judge tosses Wikimedia's anti-NSA lawsuit because Wikipedia isn't big enough. Not enough facts to "plausibly establish that the NSA is using upstream surveillance."". Ars Technica. Archived from the original on March 4, 2016. Retrieved March 4, 2016.
- ^ "Wikimedia v. NSA - D. MD. Opinion". ACLU. October 23, 2015. Archived from the original on March 4, 2016. Retrieved March 4, 2016.
- ^ "Appeal No. 15-2560. Brief for plaintiffs–appellants" (PDF). ACLU. February 17, 2016. Archived (PDF) from the original on March 12, 2016. Retrieved March 5, 2016.
- ^ Hern, Alex (February 26, 2016). "Head of Wikimedia resigns over search engine plans". The Guardian. Archived from the original on March 28, 2016. Retrieved December 18, 2016.
- ^ "Online-Enzyklopädie: Chefin der Wikipedia-Stiftung tritt zurück". Spiegel Online. February 26, 2016. Archived from the original on March 5, 2016. Retrieved March 5, 2016.
- ^ Dewey, Caitlin (December 2, 2015). "Wikipedia has a ton of money. So why is it begging you to donate yours?". The Washington Post. Archived from the original on July 10, 2018. Retrieved July 9, 2018.
- ^ Varnum, Gregory (June 5, 2015). "Wikimedia Foundation Board election results are in". Wikimedia Diff. Archived from the original on June 14, 2015. Retrieved June 11, 2015.
- ^ "Resolution:James Heilman Removal". Wikimedia Foundation Board of Trustees. December 28, 2015. Archived from the original on February 15, 2018. Retrieved December 29, 2015.
- ^ "[Wikimedia-l] Announcement about changes to the Board". wikimedia.org. Archived from the original on June 17, 2019. Retrieved January 7, 2016.
- ^ Orlowski, Andrew (January 12, 2016). "Wikimedia Foundation bins community-elected trustee". The Register. Archived from the original on February 4, 2016. Retrieved January 27, 2016.
- ^ Noisette, Thierry. "Crise à la fondation Wikimedia : sa directrice démissionne". Nouvel Observateur. Archived from the original on November 2, 2016. Retrieved July 9, 2018.
- ^ Koebler, Jason (February 15, 2016). "The Secret Search Engine Tearing Wikipedia Apart". Vice. Archived from the original on December 16, 2016. Retrieved February 29, 2016.
- ^ a b Koebler, Jason (February 16, 2016). "The Secret Search Engine Tearing Wikipedia Apart". Vice. Archived from the original on July 9, 2018. Retrieved July 9, 2018.
- ^ McGee, Matt (February 15, 2016). "Wikimedia Foundation Secures $250,000 Grant For Search Engine Development". Search Engine Land. Archived from the original on May 23, 2016. Retrieved July 9, 2018.
- ^ Kolbe, Andreas (February 10, 2016). "An in-depth look at the newly revealed documents". The Signpost. Archived from the original on September 1, 2017. Retrieved July 9, 2018.
- ^ Allen, Ashley (February 26, 2016). "Wikimedia Director Resigns Following Internal Row Over Search Engine Plans". eteknix. Archived from the original on July 10, 2018. Retrieved July 9, 2018.
- ^ "Wikipedia:Wikipedia Signpost/2017-02-27/Op-ed". June 1, 2021 – via Wikipedia.
- ^ Macon, Guy. "Wikipedia has cancer". Retrieved October 14, 2019.
- ^ Joon Ian Wong (May 8, 2017). "Reddit is going nuts over Wikipedia's spending, but it's doing far better than its competitors". Quartz. Archived from the original on July 9, 2018. Retrieved July 9, 2018.
External links
- Official website
- Official site navigation
- WMF mailing list archives
- Wikimedia Foundation 2010–11 Annual Plan, WMF wiki
- Foundation's financial report, WMF wiki
- Wikimedia Foundation annual report, WMF wiki
- The Wikimedia Foundation bylaws, WMF wiki
- Wikimedia Foundation Social Profiles: Twitter, YouTube
Other
- Wikimedia Foundation companies grouped at OpenCorporates
- The Wikimedia Foundation profile at Charity Navigator, charitynavigator.org
- Organizational Profile – National Center for Charitable Statistics (Urban Institute)
Lua error in mw.title.lua at line 359: bad argument #2 to 'title.new' (unrecognized namespace name 'Portal').
- Pages with script errors
- Pages with non-numeric formatnum arguments
- Pages using the JsonConfig extension
- CS1 English-language sources (en)
- Webarchive template wayback links
- CS1 American English-language sources (en-us)
- CS1 Hebrew-language sources (he)
- CS1 maint: bot: original URL status unknown
- CS1 errors: missing periodical
- CS1 maint: numeric names: authors list
- CS1 maint: multiple names: authors list
- CS1 maint: archived copy as title
- Articles with short description
- Short description with empty Wikidata description
- Wikipedia pages with incorrect protection templates
- Use mdy dates from March 2015
- Articles with invalid date parameter in template
- Articles containing potentially dated statements from April 2021
- All articles containing potentially dated statements
- Articles containing potentially dated statements from 2021
- Articles with hatnote templates targeting a nonexistent page
- Articles lacking reliable references from August 2021
- All articles lacking reliable references
- Articles containing potentially dated statements from October 2015
- Wikipedia articles in need of updating from January 2021
- All Wikipedia articles in need of updating
- All articles with unsourced statements
- Articles with unsourced statements from August 2014
- Articles with unsourced statements from December 2016
- Articles containing potentially dated statements from January 2020
- Articles to be expanded from November 2019
- Articles with unsourced statements from August 2015
- Articles containing potentially dated statements from 2020
- Wikipedia articles needing clarification from February 2020
- Articles containing potentially dated statements from November 2020
- Articles containing potentially dated statements from October 2006
- Articles containing potentially dated statements from December 2019
- Pages using Sister project links with default search
- OpenCorporates groupings
- Wikimedia Foundation
- 2003 establishments in Florida
- 501(c)(3) organizations
- Articles containing video clips
- Charities based in California
- Crowdsourcing
- Educational foundations in the United States
- Free software project foundations in the United States
- Jimmy Wales
- Non-profit organizations based in San Francisco
- Online nonprofit organizations
- Organizations established in 2003
- Wiki communities